幼小衔接
小学教育
小学数学
小学语文
小学英语
小学升初中
初中教育
初中数学
初中语文
初中英语
初中化学
初中物理
初中生物
初中历史
初中地理
初中道法
中考
高考
发布
发布文章
创建话题
创建版块
发布帖子
开通会员
开通黄金会员
全站资源折扣购买
部分内容免费阅读
一对一技术指导
VIP用户专属QQ群
开通黄金会员
开通钻石会员
全站资源折扣购买
部分内容免费阅读
一对一技术指导
VIP用户专属QQ群
开通钻石会员
开通会员 尊享会员权益
登录
注册
找回密码
幼小衔接
小学教育
小学数学
小学语文
小学英语
小学升初中
初中教育
初中数学
初中语文
初中英语
初中化学
初中物理
初中生物
初中历史
初中地理
初中道法
中考
高考
开通会员 尊享会员权益
登录
注册
找回密码
26.3W+
12.7W+
更多资料
搜索内容
学霸
黑龙江
管理员
这家伙很懒,什么都没有写...
关注
私信
文章
4732
收藏
0
评论
0
版块
0
帖子
0
粉丝
0
发布
4732
排序
最新发布
最近更新
最多查看
最多点赞
最多回复
最多收藏
销售数量
【2025秋新版】(人教版)八年级【生物】上册期末达标测试卷(含答案)
初中生物
0
79
12
【2025秋新版】八年级上册期末考试生物试卷
初中生物
0
63
55
八年级(上)生物期末试卷2-2卷北师大版
初中生物
0
88
13
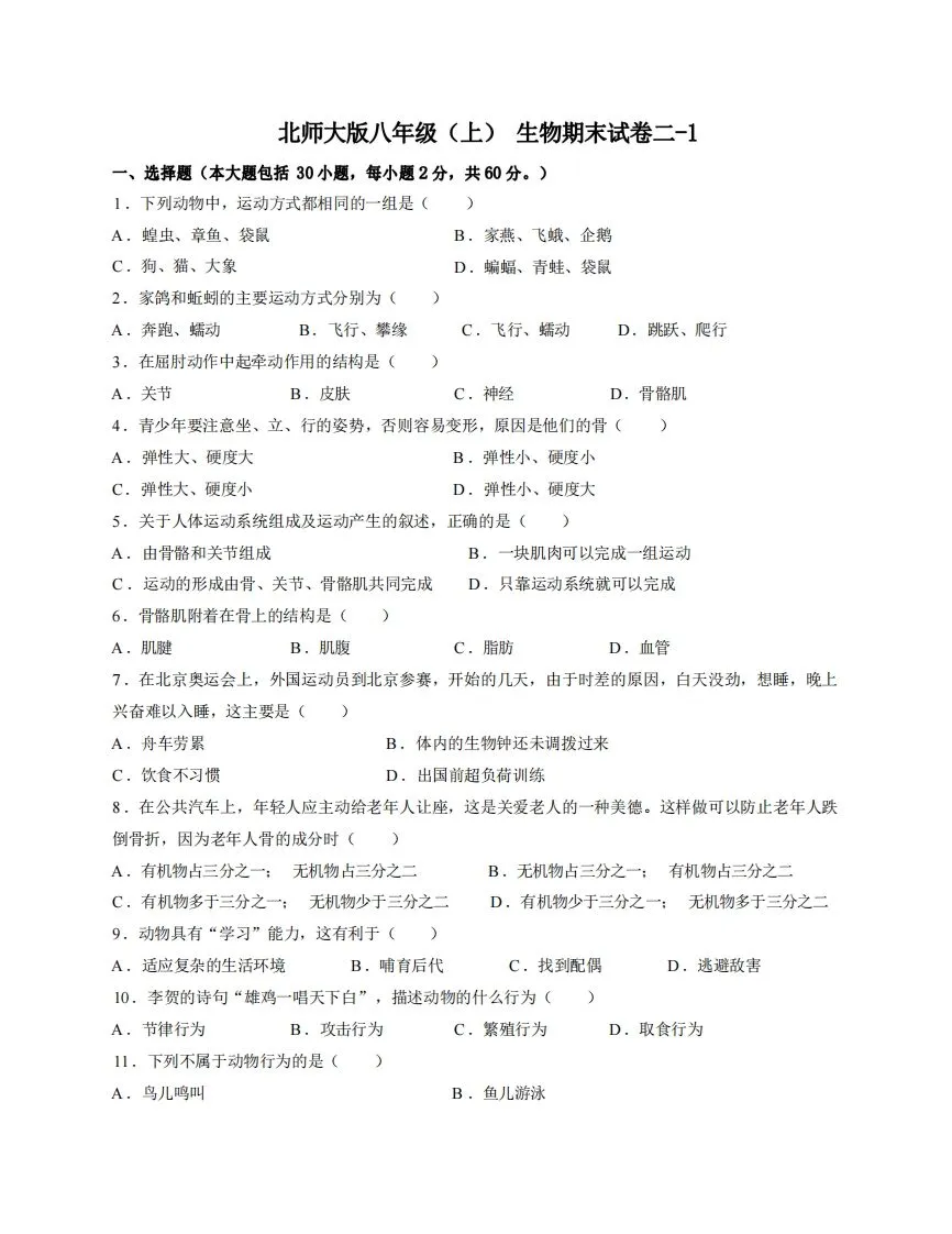
八年级(上)生物期末试卷2-1卷北师大版
初中生物
0
52
34
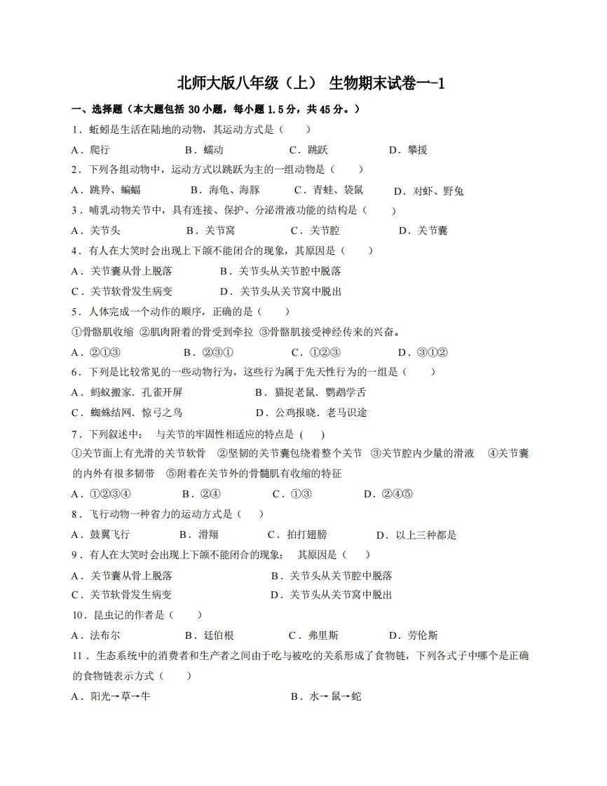
八年级(上)生物期末试卷1-2卷北师大版
初中生物
0
50
40
八年级(上)生物期末试卷1-1卷北师大版
初中生物
0
45
18
八年级(上)生物期中试卷2-2卷北师大版
初中生物
0
61
44
八年级(上)生物期中试卷2-1卷北师大版
初中生物
0
69
35
八年级(上)生物期中试卷1-1卷北师大版
初中生物
0
90
41
八年级(上)生物期中试卷1-2卷北师大版
初中生物
0
65
48
2020-2021学年湖北省黄冈市红安县八年级上学期期中生物试题及答案(Word版)
初中生物
0
62
42
2021-2022学年陕西省渭南市大荔县八年级上学期期末生物试题及答案(Word版)
初中生物
0
82
60
上一页
1
…
359
360
361
362
363
…
395
下一页
跳转
本站同款主题模板
zibll子比主题是一款漂亮优雅的网站主题模板,功能强大,配置简单。
查看详情
发布文章
创建话题
创建版块
发布帖子
在手机上浏览此页面
登录
没有账号?立即注册
用户名或邮箱
登录密码
记住登录
找回密码
登录
注册
已有账号,立即登录
设置用户名
设置密码
重复密码
注册