学海库
  • 幼小衔接
  • 小学教育
    • 小学数学
    • 小学语文
    • 小学英语
  • 小学升初中
  • 初中教育
    • 初中数学
    • 初中语文
    • 初中英语
    • 初中化学
    • 初中物理
    • 初中生物
    • 初中历史
    • 初中地理
    • 初中道法
  • 中考
  • 高考
发布
发布文章创建话题创建版块发布帖子
开通会员
黄金会员
黄金会员
黄金会员开通黄金会员
  • 全站资源折扣购买
  • 部分内容免费阅读
  • 一对一技术指导
  • VIP用户专属QQ群
开通黄金会员
钻石会员
钻石会员
钻石会员开通钻石会员
  • 全站资源折扣购买
  • 部分内容免费阅读
  • 一对一技术指导
  • VIP用户专属QQ群
开通钻石会员
    • 开通会员 尊享会员权益
      登录
      注册
      找回密码
学海库
  • 幼小衔接
  • 小学教育
    • 小学数学
    • 小学语文
    • 小学英语
  • 小学升初中
  • 初中教育
    • 初中数学
    • 初中语文
    • 初中英语
    • 初中化学
    • 初中物理
    • 初中生物
    • 初中历史
    • 初中地理
    • 初中道法
  • 中考
  • 高考
开通会员 尊享会员权益
登录
注册
找回密码
中考 第2页
排序
    更新浏览点赞评论
2024年广西中考道德与法治真题(空白卷)-学海库

2024年广西中考道德与法治真题(空白卷)

学霸的头像-学海库学霸
07519
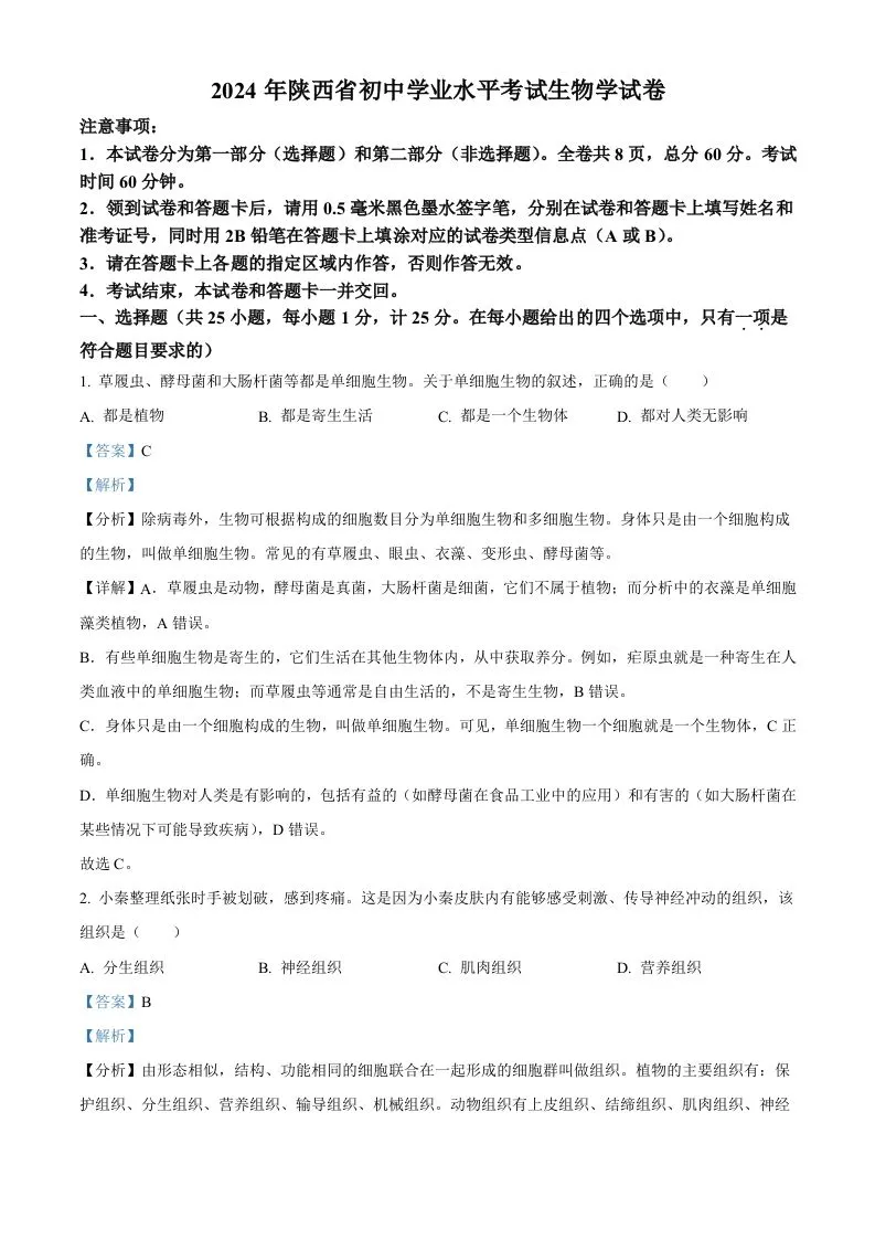
2024年陕西省中考生物真题(含答案)-学海库

2024年陕西省中考生物真题(含答案)

学霸的头像-学海库学霸
02724
2024年四川省凉山州中考化学真题(空白卷)-学海库

2024年四川省凉山州中考化学真题(空白卷)

学霸的头像-学海库学霸
053
2024年江西省中考数学试题(空白卷)-学海库

2024年江西省中考数学试题(空白卷)

学霸的头像-学海库学霸
09159
2024年江苏省连云港市中考地理试题(空白卷)-学海库

2024年江苏省连云港市中考地理试题(空白卷)

学霸的头像-学海库学霸
0984
2024年黑龙江省绥化市中考语文真题(含答案)-学海库

2024年黑龙江省绥化市中考语文真题(含答案)

学霸的头像-学海库学霸
09860
2024年河南省中考生物真题(空白卷)-学海库

2024年河南省中考生物真题(空白卷)

学霸的头像-学海库学霸
09313
2024年广东省中考生物真题(含答案)-学海库

2024年广东省中考生物真题(含答案)

学霸的头像-学海库学霸
08935
2024年广东省深圳市中考数学试题(含答案)-学海库

2024年广东省深圳市中考数学试题(含答案)

学霸的头像-学海库学霸
05750
2024年甘肃省临夏州中考物理试题(空白卷)-学海库

2024年甘肃省临夏州中考物理试题(空白卷)

学霸的头像-学海库学霸
06041
2024年四川省成都市中考物理试题(含答案)-学海库

2024年四川省成都市中考物理试题(含答案)

学霸的头像-学海库学霸
03520
2024年四川省内江市中考数学试题(含答案)-学海库

2024年四川省内江市中考数学试题(含答案)

学霸的头像-学海库学霸
0366
上一页1234…6下一页
  • 学海库

    Zibll 子比主题专为博客、自媒体、资讯类的网站设计开发,简约优雅的设计风格,全面的前端用户功能,简单的模块化配置,欢迎您的体验
  • 友链申请 免责声明 广告合作 关于我们

    Copyright © 2025 · 学海库 · 由zibll主题强力驱动.
    扫一扫加微信-学海库
  • 扫码加QQ群-学海库

    扫码加QQ群

    扫码加微信-学海库

    扫码加微信
zibll子比主题
本站同款主题模板
zibll子比主题是一款漂亮优雅的网站主题模板,功能强大,配置简单。
查看详情
发布文章创建话题创建版块发布帖子
扫码添加微信-学海库
在手机上浏览此页面

登录
没有账号?立即注册
用户名或邮箱
登录密码
找回密码
注册
已有账号,立即登录
设置用户名
设置密码
重复密码