2019-2020学年广东深圳龙岗区七年级上册道德与法治期末试卷及答案(Word版)



2019-2020学年广东深圳龙岗区七年级上册道德与法治期末试卷及答案(Word版)
2019-2020学年广东深圳龙岗区七年级上册道德与法治期末试卷及答案(Word版)
2019-2020学年广东深圳龙岗区七年级上册道德与法治期末试卷及答案(Word版)

——预览已结束,还剩12页未读——
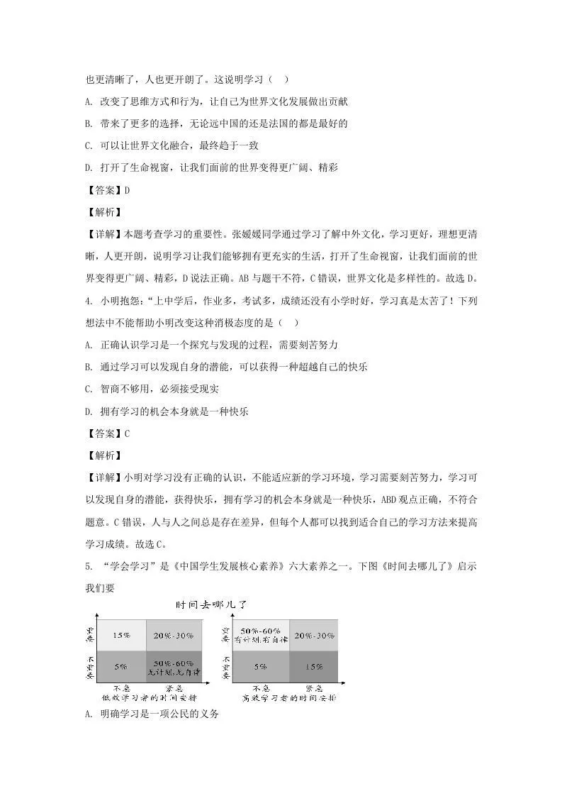
您已获得此文档下载权限,请点击底部下载完整文档


2019-2020学年广东深圳龙岗区七年级上册道德与法治期末试卷及答案(Word版)-学海库
2019-2020学年广东深圳龙岗区七年级上册道德与法治期末试卷及答案(Word版)
此内容为免费资源,请登录后查看
0
免费资源
© 版权声明
THE END
喜欢就支持一下吧
点赞0 分享
评论 抢沙发

请登录后发表评论

    暂无评论内容