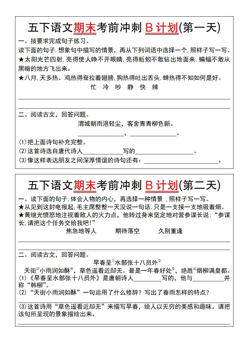
【期末复习系列】五下语文期末考前冲刺B计划(1-10)



【期末复习系列】五下语文期末考前冲刺B计划(1-10)
【期末复习系列】五下语文期末考前冲刺B计划(1-10)

——预览已结束,还剩7页未读——
您已获得此文档下载权限,请点击底部下载完整文档


【期末复习系列】五下语文期末考前冲刺B计划(1-10)-学海库
【期末复习系列】五下语文期末考前冲刺B计划(1-10)
此内容为免费资源,请登录后查看
0
免费资源
© 版权声明
THE END
喜欢就支持一下吧
点赞23 分享
评论 抢沙发

请登录后发表评论

    暂无评论内容